Сделал ещё раз предусилитель-корректор для головки с подвижным магнитом - с целью вдохнуть новую жизнь в Арктур-006. Сначала про сам корректор, а потом как я его засунул в Арктур.
Цепи коррекции точно такие же, как в прошлый раз. Из-за ограничений по габаритам вынес стабилизаторы на отдельную плату, чуть поменял номиналы резисторов на те, которых у меня много, первым ОУ стоит OPA134, вторым NE5534, всё из наличия, ничего не покупал. Схема одного канала:
Цепи питания - каждый ОУ в каждую полярность со своими конденсаторами и резисторами: первый может иметь на выходе огромный размах, а второй пользователь может нагрузить, к примеру, низкоомным регулятором громкости. Так что к питанию нужно отнестись внимательно. В покое тянет из источника питания 18 мА в полярность. Схема: 
Плату развёл в P-CAD2006 земли питания и сигнальная разделены, земля питания только в нижнем слое, между собой я их соединил около входа SMD резистором размера 1206 и сопротивлением в двадцать, кажется, омов. Скриншот платы: 
Плату нацарапал на станке с ЧПУ, есть в разводке неочевидные моменты - это я обходил ограничения технологии - у меня нет металлизации. Фотографии, верхняя и нижняя сторона:

Детали подбирал по номиналу и в пары измерительным мостом, без подбора может получится криво, причём на столько что даже я слышу уверенно, что разная АЧХ поканально. Подбирать и конденсаторы коррекции и резисторы в цепях коррекции и ОС. 
Плата корректора получает питание от внешнего стабилизатора на LM317 и LM337, выходное напряжение 17.5В, причём в отрицательном плече пришлось подобрать резистор - было больше 19В на выходе. А на плату стабилизаторов я беру питание с Арктура - ±23В.
Выставил  на выходе постоянку меньше 1 мВ, с прогревом болтается от -1 мВ до 1 мВ. Несущественно. Послушал, всё нормально, играет красиво, значительно лучше чем заводской предусилитель-корректор, измерил АЧХ... и  случайно стёр файлы с результатами измерений. Там, на самом деле, ничего интересного не было, так что второй раз измерять не буду. Извините.
Про сам корректор всё, добавить нечего все файлы приложены снизу, ошибок там нет, можно просто делать и сразу слушать.
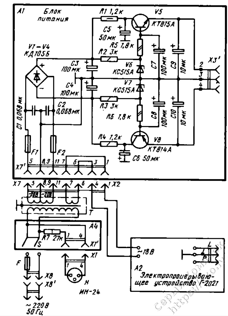
Теперь как я его засунул в Арктур. Я решил, что нужно постараться ничего не переделывать, по максимуму использовать заводское. Поэтому я оставил родной блок питания, только его чуть-чуть переделал. Вот его схема: 
Я заменил R1/R4 на какой-то совсем маленький номинал, десятки омов, заменил стабилитроны V5/V6 на BZX55С24, причём выбрал из ленты самые низковольтные, после диодов выпрямителя 28 В в каждой полярности, так что вполне хватает напряжения для стабилизации. Ещё заменил электролитические конденсаторы с рабочим напряжением 25В на пятидесятивольтные. Сначала хотел заменить все электролитические конденсаторы, даже вынул один, но решил измерить, получилось вот так:
Остальные конденсаторы измерил не выпаивая, все оказались вполне живыми, кроме C9/C10, они вообще не имели ёмкости, но их я всё равно собирался заменить, не проходили по рабочему напряжению. С переделками блока питания закончил.
Плату корректора я поставил в заводской экран, только сделал пластину в размер и поставил два RCA разъёма вместо DIN5.  
Вот так оно выглядит всё целиком, в нижнем корыте проигрывателя. 
Вот и всё, с вопросами, пожеланиями и критикой - добро пожаловать на форум.
 
						
													 
												
						







