Я уже делал рулонные шторы с редуктором, там я ошибся с с количеством зубов, вот исправляюсь, ну и устранил всякие мелкие недочёты, и, конечно, сделал новые ошибки! На этот раз полотно другого размера и легче, поэтому ездит сильно быстрее, не смотря на то, что теперь я сделал редуктор 3.25:1 - 16 зубов на пинионе и 52 зуба на зубчатом колесе и питание 6,5В вместо 7,7В. Теперь всё в порядке и количество зубов взаимно простое.
Сделать нужно было за один выходной, а у меня, оказывается, кончился белый фотоплимер, поэтому часть элементов я напечатал прозрачной смолой, часть на FDM белым пластиком, а шестерню и втычку на ленивую сторону из тайтнесс серого фотополимера. Чуть не попал в размер в бóльшую сторону, поэтому пришлось чуть-чуть подпилить лопасти на втычках напильником. То, что пластик разноцветный на окне совершенно не видно. Можно так делать! Даже добавилось полезное свойство: через прозрачный пластик видно как светятся светодиоды на ESP. 
Сам ящик я обжал по высоте на 2мм и максимально поднял окна для датчика Холла, что бы полотно заматывалось максимально высоко. Хотелось бы её дальше, но мешает крепёжный винт, ну или надо как-то придумывать по-другому. Если буду делать ещё - подумаю. Ленивая сторона без изменений, и так получилось очень хорошо.
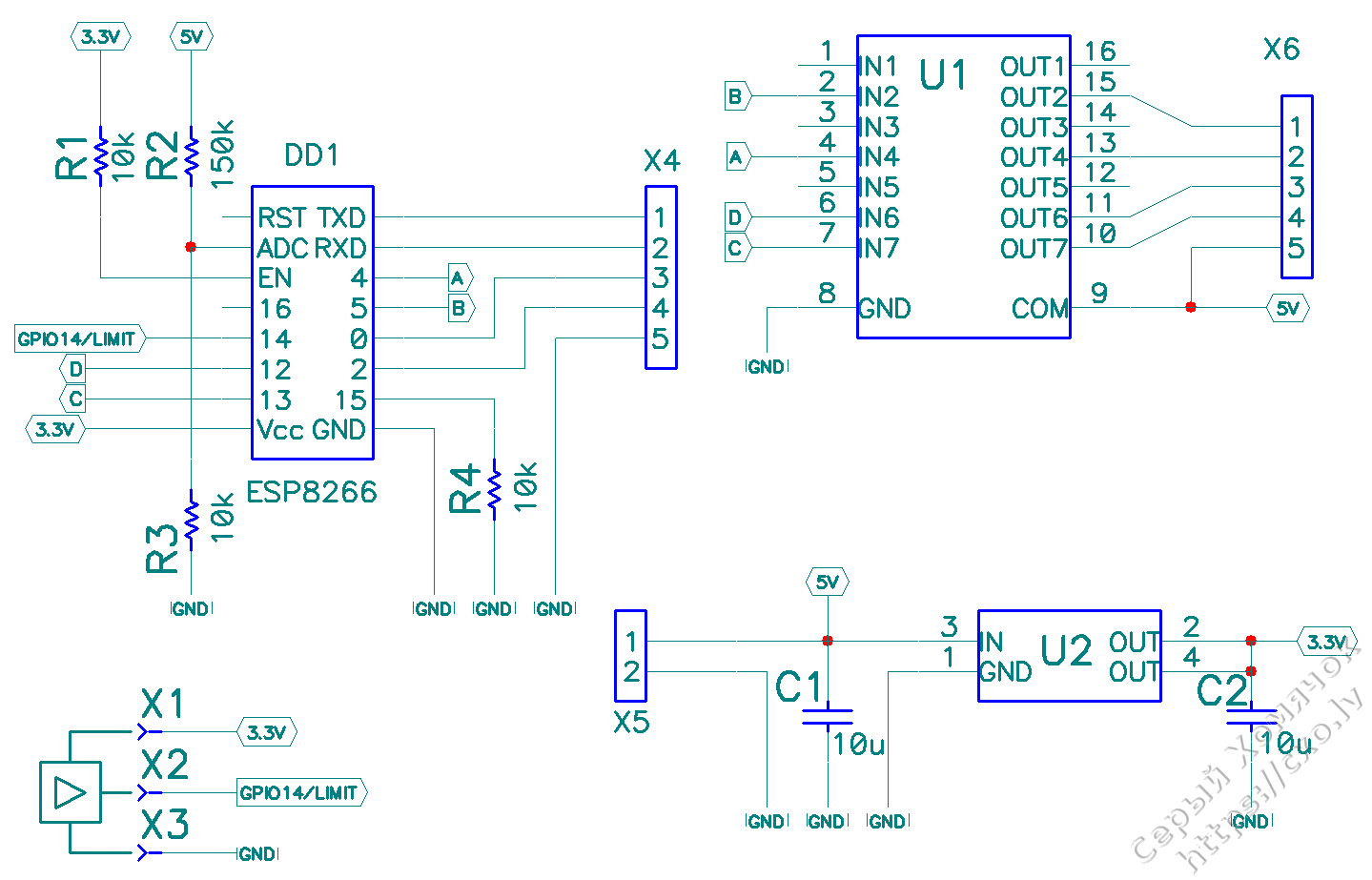
Электрическая часть без изменений по схеме, чуть изменил положение дорожек от ESP до драйвера и переподключил их на другие ноги, чуть увеличил окно на меди под антенной. Контакты для датчика Холла всё так же раскиданы по разным углам платы - это не нравится, в остальном всё хорошо. Ну, разве что, убрать рудиментарные RX/TX - они мне больше не нужны, теперь я программирую до установки на плату.



Последняя на 6.11.25 прошивка лежит здесь. Посмотреть свежую можно здесь, а сайт про проект управляйки лежит здесь. Ознакомиться будет нелишним.
Вот и всё, кратенько так, файлы все приложил, спрашивать и порицать нужно идти на форум.
