Сделал себе часики по чужому проекту: матричный светодиодный дисплей, будильник, автояркость по фоторезистору, погода на улице по внешнему погодному сервису и дома по датчику. Управляется через веб-морду.
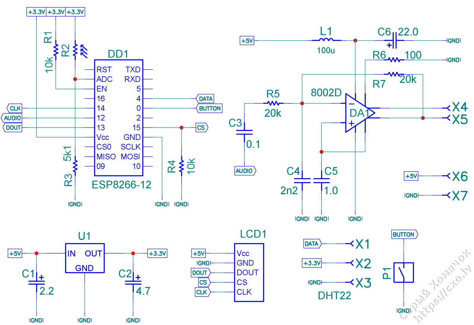
Схема устройства:
Сердце ESP8266-MOD12F - именно она, с памятью 4Мб, с памятью 1Мб не работает, хотя и должно, судя по размеру прошивки. Ну или у меня не заработало, не знаю. Автояркость сделана на делителе: с питания фоторезистор PGM5537, в землю резистор R3, который лучше подобрать так, что бы получился полный диапазон на АЦП. В веб-морде видно всё будет, а резистор на плате стоит так, что его удобно сдуть и поставить на место. Фоторезистор смотрит вперёд, что бы точно видеть освещённость самого экрана. Поэтому матрицы должны быть вплотную придвинуты к стеклу, что бы отражённый свет не влиял на яркость.
Питается от стабилизатора 1117 на 3.3В и отсюда следующее: что бы пищало громко я поставил мостовой усилитель на одной микросхеме. Вот ещё один китайский даташит. На самом деле всё это наверное копия MC34119. Выбор пассивных элементов вокруг усилителя был простым: с одной стороны нам вообще не надо басов, поэтому конденсатор на входе и в ОС может быть маленьким, ещё я добавил C4 от себя, с R5 он делает R-C фильтр, что бы немножко облагородить звук, т.к. на входе у нас просто меандр и ещё и лезут помехи с еспешки.
Что можно было бы сделать: хоть я и отвязал по питанию усилитель L-C фильтром, всё равно при работе часов ночью чуть слышно, что что-то там свербит и пищит. С другой стороны я слегка припадошный на эту тему, может нормальному человеку и так нормально. А для таких как я хорошо бы примотать внешнюю цепь, которая глушит усилитель. На работе я не слышал за шумом вентилятора компьютера всех этих шуршуньчиков.
В качестве самой оралки приблудный динамик от хендс-фри Хабра 16 Ом сопротивлением. Кричит - моё почтение, громкость можно регулировать изменением частоты в настройках, если попасть в резонанс - берегись!
Выводится время на китайский модуль из четырёх матричных дисплеев 1088AS и драйверов MAX7219 - купить на Али.
ВНИМАНИЕ! Они бывают двух видов: те, у которых матрицы стоят вплотную - такие будут красивее, и те, у которых между матрицами есть зазор - тоже подходят, но когда бегущая строка чуть видно этот зазор. Ширина первых 129,5мм, у вторых 132мм если измерять по матрицам. У меня вторые, к сожалению.
Модуль нужно слегка доработать: изначально регулирующий ток резистор R1 на модуле стоит 10к и это даёт слишком много тока через матрицу. Открываем даташит на матрицу, смотрим какой ток и падение напряжения в прямом направлении там пишут, открываем даташит на драйвер и смотрим сколько нужен резистор, ставим следующий бОльший размер. Я поставил 33к для мой матрицы - яркости хватает за глаза.
В качестве датчика температуры и влажности я поставил модуль с DHT22, там есть подтягивающий резистор и конденсатор (я не знаю что он делает, он между датой и питанием, кажется), если ставить голый датчик, то надо куда-то приделать подтягивающий резистор. Я не покупал DHT22 у меня просто приблудились, что бы влезли в ящик я их откусил бокорезами по высоте. Сам датчик стоит в отдельном отсеке, что бы меньше влияло тепло от часиков. 
Последнее - кнопка для управления часиками - обычная мембранная тактовая кнопка, длина штока 10мм, если будете делать ящик по моим файлам. Питается всё от 5В - можно использовать любое устройство c дыркой USB, зарядку от телефона, телевизор и т.д.
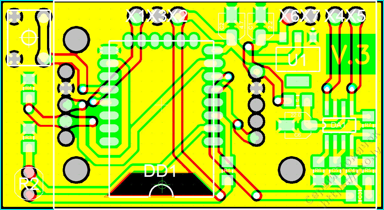
Плата разведена в П-КАДе и нацарапана на фрезерном станочке, архив приложен внизу. Моя плата несколько отличается от той, что в архиве: исправлены две мелкие ошибки (DOUT был неправильно разведён - во второй ряд пинов, и убрано соединение +5В по топу во втором ряду пинов - так удобнее собирать) и чуть больше убрано меди с полигонов напротив антенны.


 Собранная плата через пластиковые стойки прикручена к модулю матричного дисплея и припаяна к пинам. Фоторезистор припаивается последним, что бы прижать его к стеклу.
Собранная плата через пластиковые стойки прикручена к модулю матричного дисплея и припаяна к пинам. Фоторезистор припаивается последним, что бы прижать его к стеклу.
Проект приложен внизу: схема, библиотека и плата.
Прошивку я залил в голую еспешку вот такой штукой и припаивал уже зашитую к плате. Поэтому никакого интерфейса для программирования не предусмотрено. Программа-прошивалка приложена в архиве с прошивками внизу. Обновить можно по воздуху из вебморды, но автор пишет, что проект он завершил и обновлений не будет. Жаль.
Коробка в которой я всё собрал нарисована в Солидворксе, труба и кнопка напечатаны на принтере из PET-G пластика, переднее стёклышко 3мм толщиной из довольно тёмного серо-дымчатого пластика, задняя крышка из 2мм пластика нафрезерованы на ЧПУ. Вот коробка со всех сторон:



Сначала я напечатал трубу, точно измерил и нафрезеровал торцевые заглушки. Собрано всё на трении без всякого крепежа. Всё вставлено с зазором по ширине и туго по высоте - можно вставить любой модуль матриц и стекло не торчит пузом.
Вроде всё, файлы приложил, если будут вопросы - спрашивайте, попробую ответить на форуме.
 
						
													 
												
						

